Saturday April 2026

হটলাইন

সেবা এবং ধাপ

নং শিরোনাম সেবার ধাপ কার্যকলাপ
  
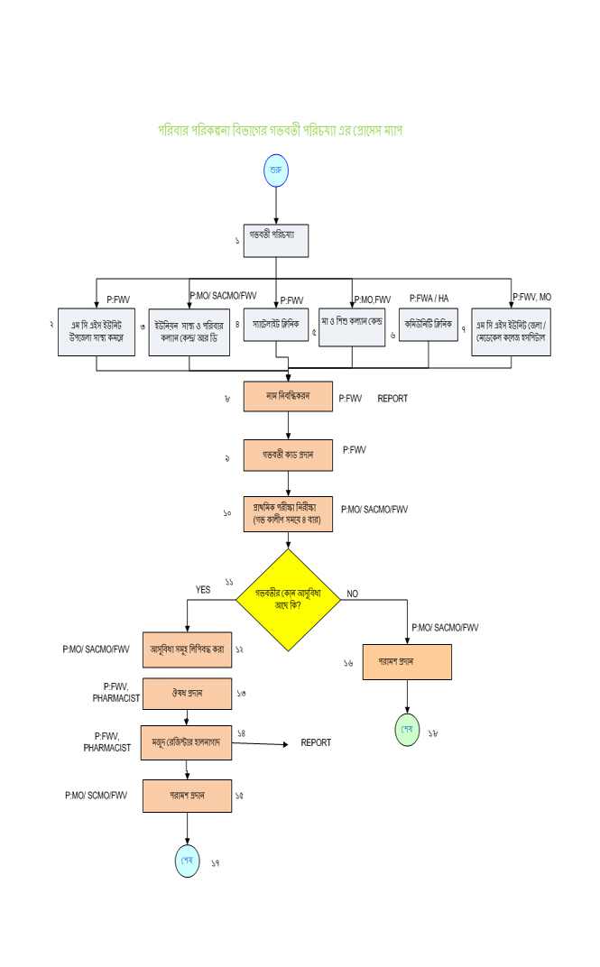
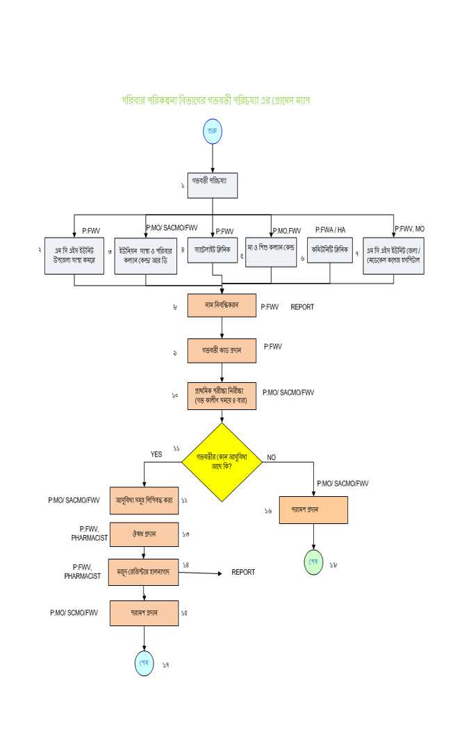
পরিবার পরিকল্পনা বিভাগের গর্ভবতি পরিচর্যার প্রসেস ম্যাপ দেখুন
পরিবার পরিকল্পনা বিভাগের গর্ভবতী পরিচর্যা এর প্রসেস ম্যাপ দেখুন
অসুস্থ শিশুর স্বাস্থ্য পরিচর্যা দেখুন
পরিবার পরিকল্পনা পদ্ধতি গ্রহণ প্রক্রিয়া দেখুন
দেখছেন ১ থেকে ৪ পর্যন্ত, মোট ৪ এন্ট্রি

এক্সেসিবিলিটি

স্ক্রিন রিডার ডাউনলোড করুন